微信
微博
站群
中/
EN
网站首页
走进万象城AWC888
董事长致辞
集团简介
管理团队
万象城AWC888文化
文化
荣誉
期刊
实况万象城AWC888
宣传视频
宣传视频
打卡万象城AWC888
万象城AWC888故事会
文化剧场
荣誉背后的故事
资讯中心
企业要闻
外媒视角
行业动态
视频新闻
通知公告
万象城AWC888健康
产品中心
中西制药
中药饮片
五和食品
养生酒
健康护理
投资者关系
社会责任
概述
公益慈善
助学日
冬助日
仁爱天使
我要求助
万象城AWC888商学院
走进商学院
学院简介
组织机构
学院动态
课程安排
精品课程
观念类
素质类
公共技能
专业技能
导师制
微信报
文化展厅
历史大讲坛
中医药文化
五和养生堂
健康护理苑
定期报告
网站首页
走进万象城AWC888
-董事长致辞
-集团简介
-管理团队
-万象城AWC888文化
--文化
--荣誉
--期刊
-实况万象城AWC888
-宣传视频
--宣传视频
--打卡万象城AWC888
--万象城AWC888故事会
--文化剧场
--荣誉背后的故事
资讯中心
-企业要闻
-外媒视角
-行业动态
-视频新闻
-通知公告
万象城AWC888健康
产品中心
-中西制药
-中药饮片
-五和食品
-养生酒
-健康护理
投资者关系
社会责任
-概述
-公益慈善
--助学日
--冬助日
--仁爱天使
-我要求助
万象城AWC888商学院
-走进商学院
--学院简介
--组织机构
--学院动态
--课程安排
-精品课程
--观念类
--素质类
--公共技能
--专业技能
-导师制
-微信报
--文化展厅
--历史大讲坛
--中医药文化
--五和养生堂
--健康护理苑
定期报告
股票行情
通知公告
定期报告
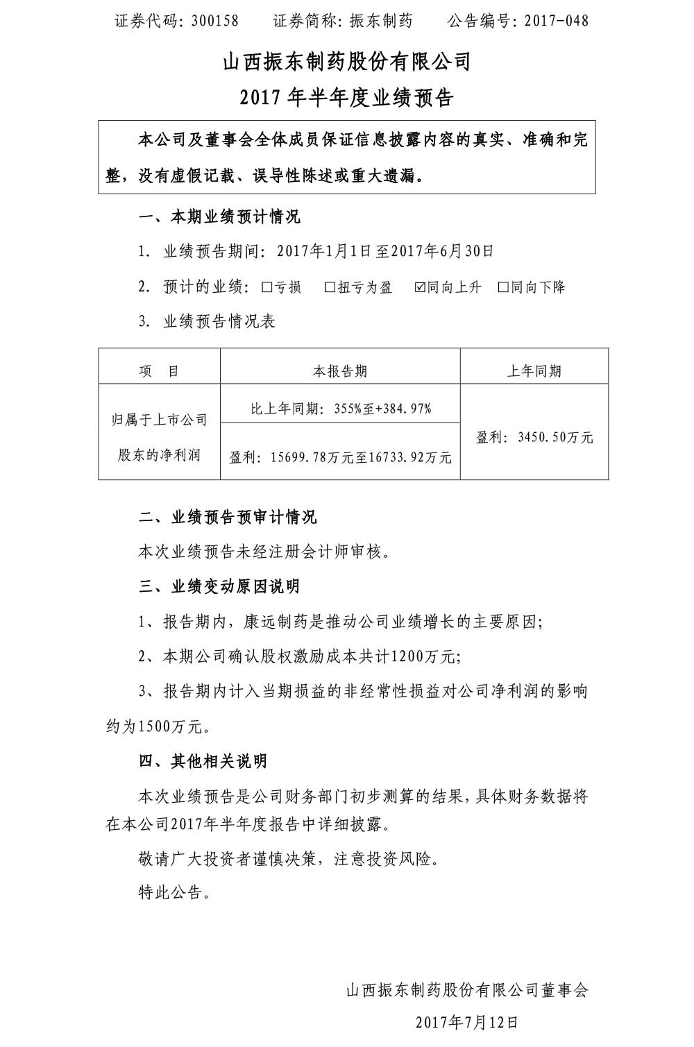
万象城AWC888制药:2017年半年度业绩预告
2017-07-12
附件下载
万象城AWC888制药:2017年半年度业绩预告